各市(含定州、辛集市)住房和城乡建设局(建设局)、城市管理综合行政执法局,石家庄市园林局,雄安新区管委会规划建设局,各有关单位:
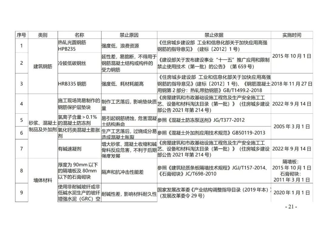
为推广应用绿色节能环保型材料设备,促进建设工程品质提升,推动城乡建设绿色发展,根据《河北省促进绿色建筑发展条例》《河北省民用建筑节能条例》《河北省建筑工程材料设备使用管理规定》等有关规定,我厅组织编制了《河北省推广、限制和禁止使用建设工程材料设备产品目录(2022年版)》,经社会公示、专家审查,现予发布。
请各市、雄安新区将目录转发至辖区有关部门和单位,并抓好贯彻落实,发现建设工程违规使用国家、省明令限制或禁止使用类材料设备的,要依法依规予以处理,确保工程质量安全。由于材料设备种类众多,目录未能全部覆盖,对于未列入的材料设备,仍按国家、省现行有关政策、标准规范执行。
本通知自印发之日起实施,原《河北省推广、限制和禁止使用建设工程材料设备产品目录(2018年版)》(冀建科〔2018〕21号)同时废止。
附件:1.河北省推广、限制和禁止使用建设工程材料设备产品目录(2022年版)
2.编制说明
河北省住房和城乡建设厅
2022年12月5日
