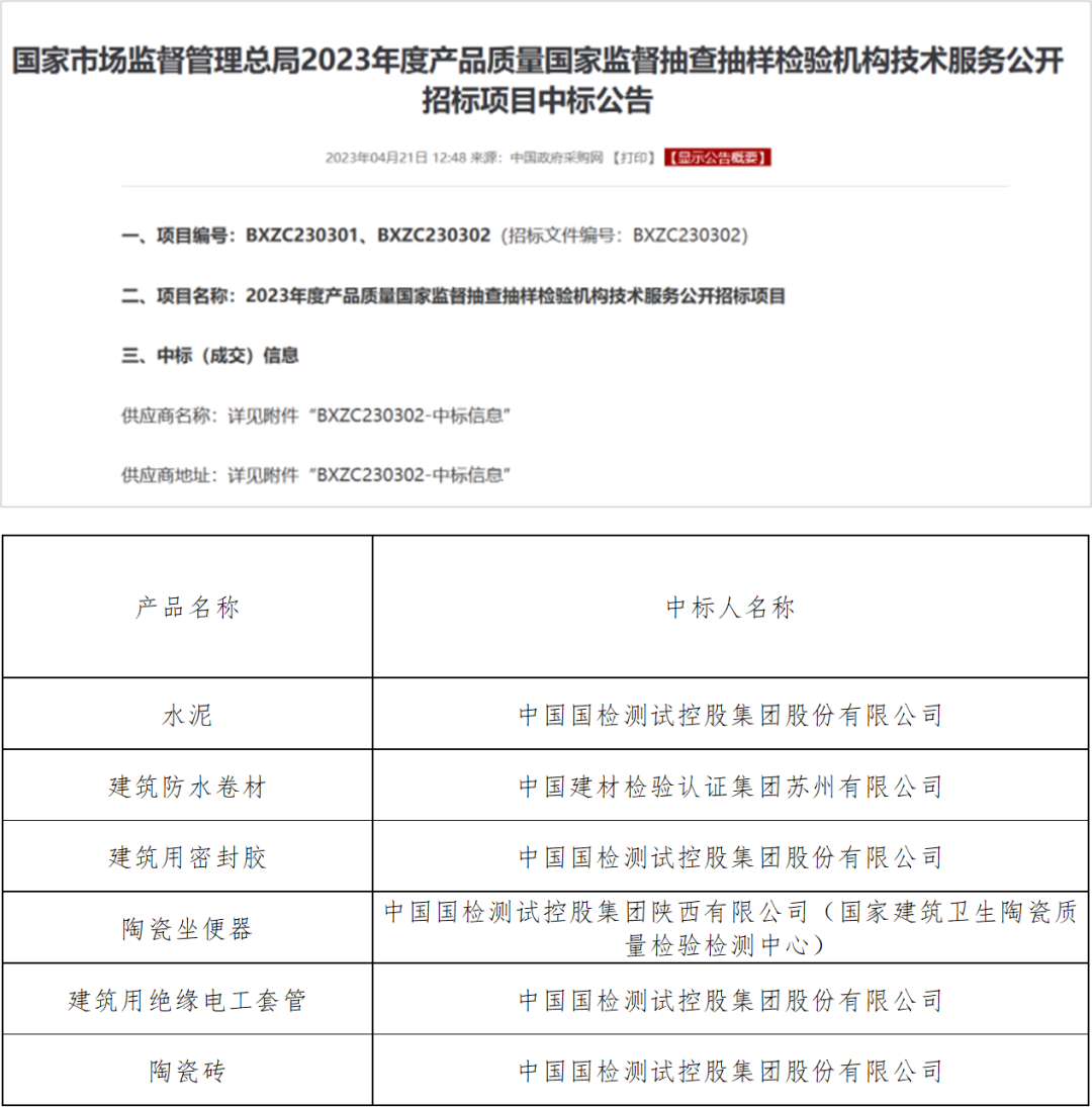
国检集团中标“2023年度产品质量国家监督抽查抽样检验机构技术服务公开招标项目” 国检集团中标国家市场监督管理总局“2023年度产品质量国家监督抽查抽样检验机构技术服务公开招标项目”,将承担水泥、建筑防水卷材、建筑用密封胶,陶瓷坐便器、建筑用绝缘电工套管,陶瓷砖共6项国家监督抽查工作。 此次成功中标既是对国检集团能力水平的认可,同时也对公司服务政府质量安全监管工作提出了更高的要求。国检集团将进一步提升检验检测技术服务能力水平,协助各级政府部门开展产品质量安全监管工作,净化市场环境,维护市场秩序,为行业健康发展保驾护航。 北京奥达清在全国放射卫生技术机构检测能力比对中喜获优秀 北京奥达清参加由中国疾控中心辐射安全所组织的国家级放射卫生检测能力比对工作,并取得个人剂量监测能力比对“优秀”证书,“总α总β放射性测量能力比对”结果合格。 本次考核的顺利通过,是对公司放射卫生检测技术服务能力的充分肯定,为公司拓展放射卫生检测领域市场提供有力的保障。放射卫生检测能力比对工作是实验室检验技能核查重要手段,北京奥达清将继续积极参加各类能力验证比对考核工作,不断夯实放射卫生检测基础,提升检验检测综合技术能力,贴近市场需求,提升服务质量。 国检集团成为中铁检验认证中心签约检测机构 国检集团正式成为中铁检验认证中心有限公司(CRCC)铁道机车车辆玻璃产品认证的签约检测机构。 多年来,国检集团深耕玻璃领域,始终坚持检测、认证、科研标准、检测设备研发、延伸服务五位一体的发展模式,以科研标准为技术依托,为国内外客户提供专业、优质的检测认证一体化服务。服务涉及汽车玻璃、建筑玻璃、高速列车及机车玻璃、太阳能光伏玻璃、飞机玻璃、石英玻璃、船舶玻璃、中空玻璃用胶、建筑门窗幕墙等产品;客户遍及欧洲、南非、北美洲、南美洲和亚洲的32个国家及地区。
德国莱茵与国检集团达成深度合作意向 德国莱茵TÜV大中华区到国检集团考察交流并达成深度合作意向。 此次研讨交流,双方充分肯定了已经建立的良好合作关系,并对光伏建筑一体化(BIPV)检测认证、户外实证、绿色低碳等方面进行深入交流,同时对目前光伏领域的研发创新进行研讨预判并达成共识。双方针对风电叶片检测认证及海外水泥、玻璃等领域装备验货检、政府检等方面达成合作意向,表示将以资源共享、优势互补、互惠互利为基础,成为更加稳定的长期战略合作伙伴,为行业的健康高速发展添势蓄能。
国检京诚参与制定 ISO 6650 国际标准 国检京诚参与国际标准ISO 6650 Fertilizers, Soil conditioners and Beneficial Substances-Simultaneous Determination of N- (n-Butyl) thiophosphoric triamide (NBPT) and Dicyandiamide (DCD) by High-performance Liquid Chromatography (HPLC) (中文名称《肥料、土壤调理剂和有益物质 同时测定正丁基硫代磷酰三胺(NBPT)和双氰胺(DCD)高效液相色谱法》)的标准制定循环比对实验,验证该标准方法的精密度,确定该标准方法的重复性限与再现性限。 该标准在推动我国肥料标准国际化进程,带动肥料行业的技术创新和国际交流发挥上起到了积极作用,提升了中国企业在国际肥料贸易中的话语权。国检京诚将以此为契机,坚持创新驱动,在国际标准化工作上持续发力,力争取得更多国际化科研和标准化成果,为生态环境保护工作有序开展提供强有力的支撑。
国检京诚当选中国认证认可协会检测分会副会长单位 在中国认证认可协会检测分会换届大会上,国检京诚当选中国认证认可协会(CCAA)检测分会副会长单位。 此次当选,是对国检京诚综合实力及在检验检测领域作出突出贡献的充分肯定。公司将继续发挥专业技术优势,切实提供高质量、高水平服务,在新时期为中国检验认证行业高质量发展贡献智慧和力量。
淄博公司与中国计量大学举行“教学实践基地”签约授牌仪式暨省级创新能力提升项目启动会 淄博公司与中国计量大学联合举办“教学实践基地”签约授牌仪式暨省级创新能力提升项目启动会,为淄博公司的创新发展注入新的强劲动能。 双方合作的省级创新能力提升项目——碳材料高温电阻率测试系统及测试技术研究,将为实现碳材料在高温下电阻率的精确测量,碳材料的高温性能测试、设计和应用提供理论依据和技术保障,促进碳材料在高温场的应用。 后续,双方将在科技创新、产业对接、成果转化、人才培养等方面开展深度合作,淄博公司将积极推动省级项目的开展,为项目成果落地、拓展应用场景,推进产业化发展奠定基础。
