一、施工扬尘非现场巡查和现场核查、检查情况
(一)市区两级住建部门工作情况
10月,开展非现场巡查工程75967项次,出动检查人员6852人次,现场核查、检查工程2648项次,其中夜查工程1222项次(含通过视频回放夜查工程760项次),发现扬尘问题并督促项目整改1925条次,检查非道路移动机械891台次,移送有关执法部门施工扬尘违法违规线索138条。其中,市监督总站非现场巡查工程8102项次,现场核查、检查工程94项次,发现扬尘问题359条,均已督促项目整改。
1月至10月,全市累计非现场视频巡查工程701336项次,出动检查人员61882人次,现场核查、检查工程25422项次,发现扬尘问题17706条次,检查非道路移动机械78508台次,移送有关执法部门施工扬尘违法违规线索774条。其中,市监督总站共开展非现场巡查工程97817项次,现场检查工程1124项次,发现扬尘问题并督促项目整改4277条次,通报扬尘违法违规项目81个,通过市城市管理委平台移送相关街乡镇扬尘违法行为线索33条。另通过市城市管理委平台移送违规渣土车线索292条,涉及182个施工项目。
(二)其他行业扬尘执法情况
10月,市水务局、市园林绿化局、市交通委针对全市各专业工程开展非现场巡查472项次,发现问题53条次;出动现场检查人员873人次,检查工程198项次,发现存在问题工程30项。市水务局非现场检查工程179项次,发现问题38条次,现场检查共出动162人次,检查工程54项次,发现存在问题工程18项,已责令相关单位整改;市园林绿化局非现场检查工程252项次,发现问题15条次,现场检查共出动561人次,检查工程93项次,发现存在问题工程10项,已责令相关单位整改;市交通委非现场检查工程41项次,现场检查共出动150人次,检查工程51项次,发现存在问题工程2项,已责令相关单位整改。市城市管理执法局查处施工现场类违法行为252起。
(三)施工现场扬尘治理问题情况
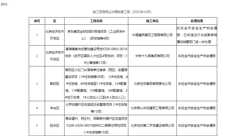
2025年10月,检查发现施工现场扬尘治理较差的工程5项(详见附件3),分别为北京经济技术开发区2项、朝阳区、丰台区和延庆区各1项。存在的主要问题有:施工现场裸露土方未苫盖、施工现场道路有泥土或浮尘、建筑垃圾清运不及时、扬尘监控视频摄像头安装位置不正确等问题。
二、扬尘视频监控系统建设情况
(一)各区扬尘视频监控设备安装和通视情况
截至10月底,全市规模以上符合安装条件的1534项房屋建筑和市政基础设施工程及投产在用的79个混凝土搅拌站已安装施工扬尘视频监控系统。全市房建市政工程共有扬尘视频监控摄像头7086个,通视6852个,通视率为96.7%,环比下降0.22个百分点。
(二)其他行业扬尘视频监控设备安装通视情况
经市水务局、市园林绿化局、市交通委、市城市管理委确认,全市需要安装扬尘视频监控设备的179项水务工程、26项园林绿化工程、41项交通工程和72个建筑垃圾消纳场站,共计318项工程(场站)均已安装扬尘视频监控设备,并与北京市施工扬尘视频监管平台完成数据对接。其中,水务工程共安装摄像头449个,通视431个,通视率96.63%;交通工程共安装摄像头53个,通视47个,通视率88.68%;建筑垃圾消纳场站安装摄像头共安装摄像头295个,通视245个,通视率83.05%;园林绿化工程共安装摄像头38个,通视31个,通视率81.58%。
(三)AI识别数据对接及视频回放情况
子平台AI识别数据已对接至北京市施工扬尘视频监管平台的视频监控设备运维服务公司为广东新视野信息科技股份有限公司、北京航天爱威电子技术有限公司、北京华锐同创系统技术有限公司、北京宇顺腾飞信息科技有限责任公司、四川长虹佳华信息产品有限责任公司、富盛科技股份有限公司、北京永筑东方科技有限公司、北京中海视达网络科技有限公司、中匠云谷(北京)科技有限公司、北京佐邦蓝途信息科技有限公司、中国联合网络通信有限公司北京市分公司、北京欧禄森环保科技有限公司、北京华之峰智能技术有限公司、北京中恒星源建筑工程有限公司、北京声源恒业电气工程有限公司、海淀自有平台。具备视频回放功能的视频监控设备运维服务公司为富盛科技股份有限公司、广东新视野信息科技股份有限公司、北京航天爱威电子技术有限公司、北京佐邦蓝途信息科技有限公司、四川长虹佳华信息产品有限责任公司、北京华锐同创系统技术有限公司、中匠云谷(北京)科技有限公司、北京宇顺腾飞信息科技有限责任公司、海淀自有平台,其他网页版企业平台暂不支持视频插件安装。
(四)北京市施工扬尘视频监管平台账号分配及使用情况
截至10月底,平台开通账号822个,其中市住房城乡建设委14个;各区住建部门(包括通州街乡镇)170个;市城管委40个;市水务局17个;市园林绿化局27个;市交通委19个;市生态环境局33个;市城管执法局464个;市统计局28个;市纪委市监委1个;大兴国际机场临空经济区管理委员会7个;北京保障房中心2个。
市级各行业主管部门平台账号使用频次较高的是市住房城乡建设委、市城管执法局、市生态环境局;登录次数较多的是市城管执法局(1674次)、市住房城乡建设委(1346次)、市水务局(451次)。各区住建部门平台账号使用频次较高的区是西城区、海淀区、房山区;登录次数较多的区是昌平区(410次)、通州区(386次)、西城区(229次)
北京市建设工程物资协会 网址:www.wzxh.org.cn 邮箱:china_wzxh@163.com 地址:北京市西城区黄寺大街24号院明湖大厦A525
