京建发〔2025〕338号
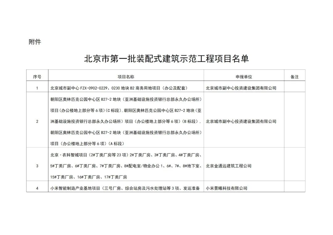
按照《北京市人民政府办公厅关于进一步发展装配式建筑的实施意见》(京政办发〔2022〕16号)和《北京市住房和城乡建设委员会关于开展北京市装配式建筑示范工程征集工作的通知》(京建发〔2024〕448号)要求,“北京城市副中心FZX-0902-0229、0230地块B2商务用地项目(办公及配套)”等12个项目通过北京市装配式建筑示范工程评审,现将结果予以公示,公示期为2025年7月31日至8月6日。
在公示期内,任何单位和个人如对公示内容有异议,均可以提出书面意见。以企业名义反映情况的,应加盖企业公章;以个人名义反映情况的,应署明真实姓名、身份证号和联系电话。
联系地址:北京市通州区达济街9号院
联系电话:010-55598482、010-55597928
北京市住房和城乡建设委员会
2025年7月28日
北京市建设工程物资协会 网址:www.wzxh.org.cn 邮箱:china_wzxh@163.com 地址:北京市西城区黄寺大街24号院明湖大厦A525
